УНІВЕРСАЛЬНИЙ ПОЛЬОТНИЙ КОНТРОЛЕР

ТЕХНІЧНИЙ ПАСПОРТ

Реєстраційний №: N/A

Дійсний з «___»________2025 р.

Заводський №: SFC-25F02B-CHN-00839

Модель: SFC-1

При передачі виробу іншому власнику даний документ має передаватись разом з виробом

2025

ЗМІСТ

ІСТОРІЯ ЗМІН 3
ПРИЗНАЧЕННЯ ТА СФЕРА ЗАСТОСУВАННЯ 3
КОМПЛЕКТ ПОСТАВКИ 3
ТЕХНІЧНІ ХАРАКТЕРИСТИКИ 4
БУДОВА ТА ПРИНЦИП РОБОТИ 11
ВКАЗІВКИ З ЕКСПЛУАТАЦІЇ 14
УМОВИ ЗБЕРІГАННЯ ТА ТРАНСПОРТУВАННЯ 14
СВІДОЦТВО ПРО ПРИЙОМКУ 15

ІСТОРІЯ ЗМІН

Ревізія

Дата

Опис змін

rev. A

01.01.2024

Початкова версія

rev. B

01.01.2025

Виправлення друкарських помилок у розділі X

ПРИЗНАЧЕННЯ ТА СФЕРА ЗАСТОСУВАННЯ

Універсальний польотний контролер (далі – контролер) призначений для управління повітряними, наземними та надводними безпілотними апаратами.

Забезпечує надійне керування та навігацію в складних умовах експлуатації.

КОМПЛЕКТ ПОСТАВКИ

Контролер постачається в комплектації, зазначеній у таблиці 1:

Таблиця 1 – Комплект постачання

Найменування

Кількість

1

Польотний контролер        

1

2

Конектори з дротами під пайку

12

3

Упаковка (коробка)        

1

4

Корпус

1*

* – Корпус входить до розширеної комплектації і не постачається при купівлі базового комплекту польотного контролера.

ТЕХНІЧНІ ХАРАКТЕРИСТИКИ

Основні комплектуючі польотного контролера наведено в таблиці 2:

Таблиця 2 – Основні комплектуючі польотного контролера

Тип

Модель

Примітка

1

Процесор

STM32H743

2

Гіростабілізатор №1

ADIS16470

3

Гіростабілізатор №2

ICM45686

4

Гіростабілізатор №3

BMI088

5

Магнітометр

MMC5983MA

6

Статичний приймач тиску повітря        

MS5611

7

Диференційний приймач тиску повітря        

5525DSO-B001DS

8

Датчик температури №1

TMP117

9

Датчик температури №2

TMP390

Автономний

10

Пам’ять (FRAM)

MB85RS256

12

Зовнішній сторожовий таймер / монітор напруги живлення

CAT823

Автономний

Основні інтерфейси польотного контролера наведено в таблиці 3:

Таблиця 3 – Основні інтерфейси польотного контролера

Тип

Параметри

Примітка

1

1x Ethernet

10/100 Мбіт/с

З підтримкою Passive PoE (8–50 В)

2

2x CAN FD

1 Мбіт/с, 5 В

Гальванічна розв’язка (5000 В)

3

2x RS-485

16 Мбіт/с, 5

Гальванічна розв’язка (3500 В)

4

1x SBUS/PPM/DSM

0…3.3В

Захист ESD + буфер

5

1x RSSI

0…3.3В

Захист ESD

6

14x PWM

0…3.3В

Захист ESD + буфер

7

1x I2C

400кГц, 0…3.3В

Захист ESD + ре-драйвер

8

1x USB Type-C

USB FS
12 Мбіт/с

Для налаштування, перепрошивки, живлення

9

1x ARM JTAG

Стандартний повнорозмірний ARM JTAG

10

1x Micro SD

Захист ESD + можливість відключення живлення

Таблиця інтерфейсів підключення польотного контролеру наведена в таблицях 4-13:

Таблиця 4 – Підключення Ethernet/PoE

Ethertnet/PoE

Назва

Тип

Примітка

1

RX+

Вхід

2

RX-

Вхід

3

TX+

Вихід

4

TX-

Вихід

5

VIN+

Живлення

8–50В

6

VIN+

Живлення

8–50В

7

GND

Живлення

8

GND

Живлення

Таблиця 5 – Підключення SBUS/PPM/DSM/RSSI

SBUS/PPM/DSM (RC IN/ RSSI PWM)

Назва

Тип

Примітка

1

+5V OUT

Живлення

2

RSSI IN

Вхід

3

SBUS/DSMX

Вхід

4

PPM IN

Вхід

5

GND

Живлення

Таблиця 6 – Підключення I2C інтерфейсу

I2C

Назва

Тип

Примітка

1

+5V OUT

Живлення

2

I2C1 SCL

Вхід/Вихід

3

I2C1 SDA

Вхід/Вихід

4

GND

Вхід

Таблиця 7 – Підключення CAN (№1 та №2)

CAN №1, CAN №2

Назва

Тип

Примітка

1

VIN

Живлення

Опційно зовнішнє живлення (8–50 В)

2

CAN1 H

Вхід/Вихід

3

CAN1 L

Вхід/Вихід

4

GND

Вхід

Таблиця 8 – Підключення RS-485 Інтерфейсу (№1 та №2)

RS-485 №1, RS-485 №2 (гальванічно розв'язані)

Назва

Тип

Примітка

1

VIN

Живлення

Опційно зовнішнє живлення (8–50 В)

2

RS-485 B

Вхід/Вихід

3

RS-485 A

Вхід/Вихід

4

GND

Вхід

Таблиця 9 – Підключення USART Інтерфейсу (№1, №2, №3)

SBUS/PPM/DSM (RC IN/ RSSI PWM)

Назва

Тип

Примітка

1

+5V OUT

Живлення

2

USART TX

Вхід/Вихід

3

USART RX

Вхід/Вихід

4

USART CTS

Вхід/Вихід

5

USART RTS

Вхід/Вихід

6

GND

Живлення

Таблиця 10 – Підключення основного джерела живлення

PWR IN

Назва

Тип

Примітка

1

VIN

Живлення

Зовнішнє живлення (8–50 В)

2

VIN

Живлення

Зовнішнє живлення (8–50 В)

3

GND

Живлення

4

GND

Живлення

Таблиця 11 – Підключення PWM/GPIO Інтерфейсу

PWM/GPIO

Назва

Тип

Примітка

1

PWM1

Вхід/Вихід

2

PWM2

Вхід/Вихід

3

PWM3

Вхід/Вихід

4

PWM4

Вхід/Вихід

5

PWM5

Вхід/Вихід

6

PWM6

Вхід/Вихід

7

PWM7

Вхід/Вихід

8

PWM8

Вхід/Вихід

9

PWM9

Вхід/Вихід

10

PWM10

Вхід/Вихід

11

PWM11

Вхід/Вихід

12

PWM12

Вхід/Вихід

13

PWM13

Вхід/Вихід

14

PWM14

Вхід/Вихід

15

GND

Живлення

Таблиця 12 – Підключення ARM JTAG Інтерфейсу

ARM JTAG (20 pin)

Назва

Тип

Примітка

1

VTref

Живлення

2

NC

Не використовується

3

nTRST

Вхід/Вихід

4

GND

Живлення

5

TDI

Вхід/Вихід

6

GND

Живлення

7

TMS

Вхід/Вихід

8

GND

Живлення

9

TCK

Вхід/Вихід

10

GND

Живлення

11

RTCK

Вхід/Вихід

12

GND

Живлення

13

TDO

Вхід/Вихід

14

GND

Живлення

15

nRESET

Вхід/Вихід

16

GND

Живлення

17

DBGRQ

Вхід/Вихід

18

GND

Живлення

19

+5V IN

Живлення

20

GND

Живлення

Основні характеристики контролера управління наведені у таблиці 13:

Таблиця 13 - Технічні характеристики контролера управління

Характеристика

Од. вим.

Умови вимірювання

Значення

1

Напруга живлення (включно з входом PoE)

В

8–50

2

Струм споживання

А

V = 12 В

0.1±0.05

3

Споживана потужність

Вт

1.5

4

Дрейф нуля гіроскопа

°/год

T = 25 °С

8.0

5

Випадковий кутовий дрейф гіроскопа

°/√год

0.3

6

Смуга пропускання гіроскопа

Гц

550.0

7

Нестабільність зсуву акселерометра

μg

13.0

8

Діапазон вимірювання акселерометра

g

±40

9

Відносна похибка диференціального ПВД

%

±0.25

10

Абсолютна похибка статичного ПВД

мБар

±2.5

11

Абсолютна роздільна здатність статичного ПВД

мБар (м)

0.012 (~0.1)

12

Абсолютна похибка вимірювання температури

°С

±0.1

13

Захист від вологи

IP

Не нижче IP64*

14

Робочий температурний діапазон

°С

-55…+85

15

Габарити плати

мм

170*85

16

Вага плати

гр

84

17

Середній повний ресурс

год

TBD

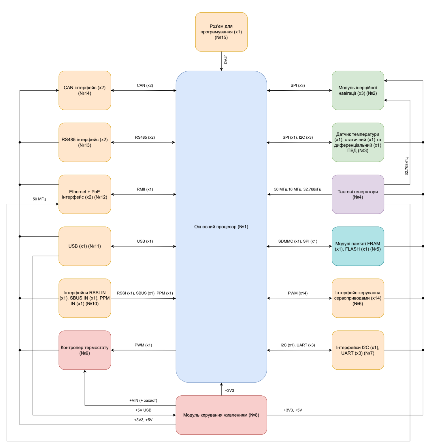
БУДОВА ТА ПРИНЦИП РОБОТИ

Рис 1. Блок-схема контролеру

Контролер (рис. 1) складається з наступних модулів:

  1. Основний процесор
    Центральний обчислювальний модуль, який керує всіма системами автопілота, включаючи обробку даних з датчиків, виконання польотного завдання і координацію взаємодії між модулями.
  2. Модуль інерціальної навігації
    Високонадiйний модуль з потрiйним резервуванням, який забезпечує точне визначення орієнтації та прискорення, навіть у разі виходу з ладу окремих компонентів.
  3. Статичні та динамічні приймачі тиску, термометр: датчики, що вимірюють статичний і динамічний тиск для розрахунку повітряної швидкості, висоти та температури навколишнього середовища — критично важливі для точної оцінки динаміки польоту.
  4. Генератори тактових сигналів високої точності: високостабільні внутрішні генератори (±2.5/5 ppm), які забезпечують синхронізацію роботи процесора, ІНС та драйверів інтерфейсів.
  5. FLASH та FRAM-пам’ять: енергонезалежні пристрої для зберігання критичних даних — параметрів системи, налаштувань, завдань, журналів.
  6. Інтерфейс керування сервоприводами: підтримує до 14 зовнішніх сервоприводів з захистом від EMI та ESD, гарантує високу надійність управління актуаторами; може використовуватись як GPIO.
  7. Інтерфейси I2C та UART: універсальні інтерфейси з EMI/ESD захистом та ре-драйверами для надійної передачі даних.
  1. Модуль керування живленням: широкодіапазонний вхід (8–50 В) з захистом EMI/ESD, живленням усіх модулів та генерацією необхідних напруг.
  2. Контролер термостабілізації: підтримує стабільну роботу інерціальних датчиків, має функцію автономного підігріву при температурах до -55 °C.
  3. Входи RSSI IN, SBUS IN, PPM IN: інтерфейси для підключення приймачів та вимірювання рівня сигналу.
  4. Порт USB Type-C: для живлення, прошивки (DFU), підключення до ПЗ чи бортового комп’ютера.
  5. Порт Ethernet 10/100 Base: мережевий інтерфейс з підтримкою Passive PoE до 50 В для підключення до наземних станцій чи мереж.
  6. Порти RS485: два ізольовані порти з EMI/ESD захистом, потенційна підтримка протоколу MODBUS.
  7. Порти CAN: два ізольовані порти з підтримкою DroneCAN для інтеграції з сучасними периферійними пристроями.

ВКАЗІВКИ З ЕКСПЛУАТАЦІЇ

Контролер повинен експлуатуватися відповідно до вимог і умов, зазначених у цьому паспорті. Перевищення експлуатаційних параметрів не допускається.

УМОВИ ЗБЕРІГАННЯ ТА ТРАНСПОРТУВАННЯ

Контролер повинен зберігатися в індивідуальній упаковці та антистатичному пакеті в сухому, опалюваному, чистому приміщенні при температурі від +5 до +40 °С і відносній вологості не більше 80%.

СВІДОЦТВО ПРО ПРИЙОМКУ

Основні контрольовані параметри вказані у таблиці 14:

Таблиця 14 – Контрольовані параметри

Характеристика

Од. вим.

Умови вимірювання

Допустимий діапазон

Результат контролю

1

Напруга живлення, V

В

8В, 12В, 50В

8..50

+

2

Струм споживання в режимі очікування, I

А

V = 12 В

0.05-0.2

+

3

Абсолютний струм споживання нагрівача

TBD

4

Відносне значення втрати даних при передачі/прийому через порт USART

%

Розмір тестового пакету даних- 512 біт, швидкість передачі - 115200 бод,

3 повторення

Не допускається

+

5

Відносне значення втрати даних при передачі/прийому через порт RS-485

+

6

Відносне значення втрати даних при передачі/прийому через порт  CAN

+

7

Відносне значення втрати даних при передачі/прийому через портPPM

+

8

Відносне значення втрати даних при передачі/прийому через порт SBUS

+

Таблиця 14 – Продовження

9

Відносне значення втрати даних під час прийому через порт I2C

%

Розмір тестового пакету даних - 512 біт, швидкість передачі - 115200 бод, 3 повторення.

Не допускається

+

10

Допустима відносна похибка вимірювання рівня RSSI

< 3

+

11

Абсолютна затримка (ping) через Ethernet

мс

< 50

+

12

Відносна втрата пакетів через Ethernet

%

Прийом 100 пакетів даних довжиною 64 біт локальної тестової мережі.

< 1

+

13

Допустима відносна похибка встановлення частоти керування сервоприводом, f

V = 12 В, f = 50 Гц

< 10

+

14

Допустима відносна похибка коефіцієнта заповнення сигналу, T

V = 12 В, T = 1..2 мс.

< 1

+

15

Кількість несправних датчиків

шт

Усі допустимі умови

Не допускається

+

За результатами контролю якості польотний контролер визнаний придатним до експлуатації.