UNIVERSAL FLIGHT CONTROLLER

TECHNICAL PRODUCT PASSPORT

Registration No.: N/A

Effective from «___» ________ 2025

Заводський №: SFC-25F02B-CHN-00850

Factory No.: SFC-1

When transferring the product to another owner, this passport must accompany the product.

2025

TABLE OF CONTENTS

REVISION HISTORY 3
ПPURPOSE AND SCOPE OF APPLICATION 3
DELIVERY SET 3
TECHNICAL SPECIFICATIONS 4
DEVICE AND PRINCIPLE OF OPERATION 11
OPERATING INSTRUCTIONS 14
STORAGE AND TRANSPORTATION 14
CERTIFICATE OF ACCEPTANCE 15

REVISION HISTORY

Revision

Date

Description of Changes

rev. A

01.01.2024

Initial version

rev. B

01.01.2025

Typo corrections in Section X

PURPOSE AND SCOPE OF APPLICATION

The universal flight controller (hereinafter referred to as the "flight controller") is intended for controlling aerial, ground, and surface unmanned vehicles.

It provides reliable control and navigation of unmanned platforms under demanding operating conditions.

DELIVERY SET

The flight controller is delivered in the configuration specified in Table 1:

Table 1 – Delivery Set

Item

Qantity

1

Flight controller

1

2

Connectors with pre-attached wires

12

3

Packaging box

1

4

Aluminum enclosure

1*

* - The enclosure is included only in the extended configuration and is not supplied with the basic flight controller kit.

TECHNICAL SPECIFICATIONS

The main components of the flight controller are listed in Table 2:

Table 2 – Core Components of the Flight Controller

Type

Model

Note

1

Processor

STM32H743

2

IMU №1

ADIS16470

3

IMU №2

ICM45686

4

IMU №3

BMI088

5

Magnetometer

MMC5983MA

6

Static air pressure sensor

MS5611

7

Differential air pressure sensor

5525DSO-B001DS

8

Temperature sensor №1

TMP117

9

Temperature sensor №2

TMP390

Autonomous

10

Memory (FRAM)

MB85RS256

12

External watchdog timer / power voltage monitor

CAT823

Autonomous

The main interfaces of the flight controller are listed in Table 3:

Table 3 – Main Interfaces of the Flight Controller

Type

Parameters

Note

1

1x Ethernet

10/100 Mbit/s

With Passive PoE support (8–50 V)

2

2x CAN FD

1 Mbit/s, 5 V

Galvanically isolated (5000 V)

3

2x RS-485

16 Mbit/s, 5

Galvanically isolated (3500 V)

4

1x SBUS/PPM/DSM

0…3.3V

ESD protection + buffer

5

1x RSSI

0…3.3V

ESD protection

6

14x PWM

0…3.3V

ESD protection + buffer

7

1x I2C

400kHz, 0…3.3V

ESD protection + re-driver

8

1x USB Type-C

USB FS
12 Mbit/s

For setup, firmware flashing, or debug power supply

9

1x ARM JTAG

Standard full-size ARM JTAG

10

1x Micro SD

ESD protection + power switch

Controller Interface Connections (Tables 4 – 13):

Table 4 – Ethernet/PoE interface Connection

Ethertnet/PoE

Name

Type

Note

1

RX+

Input

2

RX-

Input

3

TX+

Output

4

TX-

Output

5

VIN+

Power

8–50V

6

VIN+

Power

8–50V

7

GND

Power

8

GND

Power

Table 5 – SBUS/PPM/DSM/RSSI Interfaces Connection

SBUS/PPM/DSM (RC IN/ RSSI PWM)

Name

Type

Note

1

+5V OUT

Power

2

RSSI IN

Input

3

SBUS/DSMX

Input

4

PPM IN

Input

5

GND

Power

Table 6 – I2C Interface Connection

I2C

Name

Type

Note

1

+5V OUT

Power

2

I2C1 SCL

In/Out

3

I2C1 SDA

In/Out

4

GND

Ground (Input)

Table 7 – CAN Interface (№1 and №2)

CAN №1, CAN №2

Name

Type

Note

1

VIN

Power

Optional external power (8–50 V)

2

CAN1 H

In/Out

3

CAN1 L

In/Out

4

GND

Input

Table 8 – RS-485 Interface (№1 and №2)

RS-485 №1, RS-485 №2 (galvanically unleashed)

Name

Type

Note

1

VIN

Power

Optional external power (8–50 V)

2

RS-485 V

In/Out

3

RS-485 A

In/Out

4

GND

Input

Table 9 – USART Interface (№1, №2, №3)

SBUS/PPM/DSM (RC IN/ RSSI PWM)

Name

Type

Note

1

+5V OUT

Power

2

USART TX

In/Out

3

USART RX

In/Out

4

USART CTS

In/Out

5

USART RTS

In/Out

6

GND

Power

Table 10 – Main Power Input

PWR IN

Name

Type

Note

1

VIN

Power

External power input (8–50 V)

2

VIN

Power

External power input (8–50 V)

3

GND

Power

4

GND

Power

Table 11 – PWM/GPIO Interface

PWM/GPIO

Name

Type

Note

1

PWM1

In/Out

2

PWM2

In/Out

3

PWM3

In/Out

4

PWM4

In/Out

5

PWM5

In/Out

6

PWM6

In/Out

7

PWM7

In/Out

8

PWM8

In/Out

9

PWM9

In/Out

10

PWM10

In/Out

11

PWM11

In/Out

12

PWM12

In/Out

13

PWM13

In/Out

14

PWM14

In/Out

15

GND

Power

Table 12 – ARM JTAG Interface (20 pin)

ARM JTAG (20 pin)

Name

Type

Note

1

VTref

Power

2

NC

Not used

3

nTRST

In/Out

4

GND

Power

5

TDI

In/Out

6

GND

Power

7

TMS

In/Out

8

GND

Power

9

TCK

In/Out

10

GND

Power

11

RTCK

In/Out

12

GND

Power

13

TDO

In/Out

14

GND

Power

15

nRESET

In/Out

16

GND

Power

17

DBGRQ

In/Out

18

GND

Power

19

+5V IN

Power

20

GND

Power

Main technical specification of Flight controller is displayed in Table 13:

Table 13 – Technical Specifications

Characteristic

Unit

Measurement Conditions

Value

1

Supply voltage (including PoE input)

V

8–50

2

Current consumption

А

V = 12 М

0.1±0.05

3

Power consumption

W

1.5

4

Gyroscope zero bias drift

°/год

T = 25 °С

8.0

5

Gyroscope angle random walk

°/√h

0.3

6

Gyroscope bandwidth

Hz

550.0

7

Accelerometer offset instability

μg

13.0

8

Accelerometer measurement range

g

±40

9

Relative error of differential airspeed sensor

%

±0.25

10

Absolute error of static air pressure sensor

mBar

±2.5

11

Absolute resolution of static air pressure sensor

mBar(m)

0.012 (~0.1)

12

Absolute temperature measurement error

°С

±0.1

13

Moisture protection

IP

IP64 or better

14

Operating temperature range

°С

-55…+85

15

Main board dimensions

mm

170*85

16

Main board weight

g

84

17

Mean total lifespan

h

TBD

DEVICE AND PRINCIPLE OF OPERATION

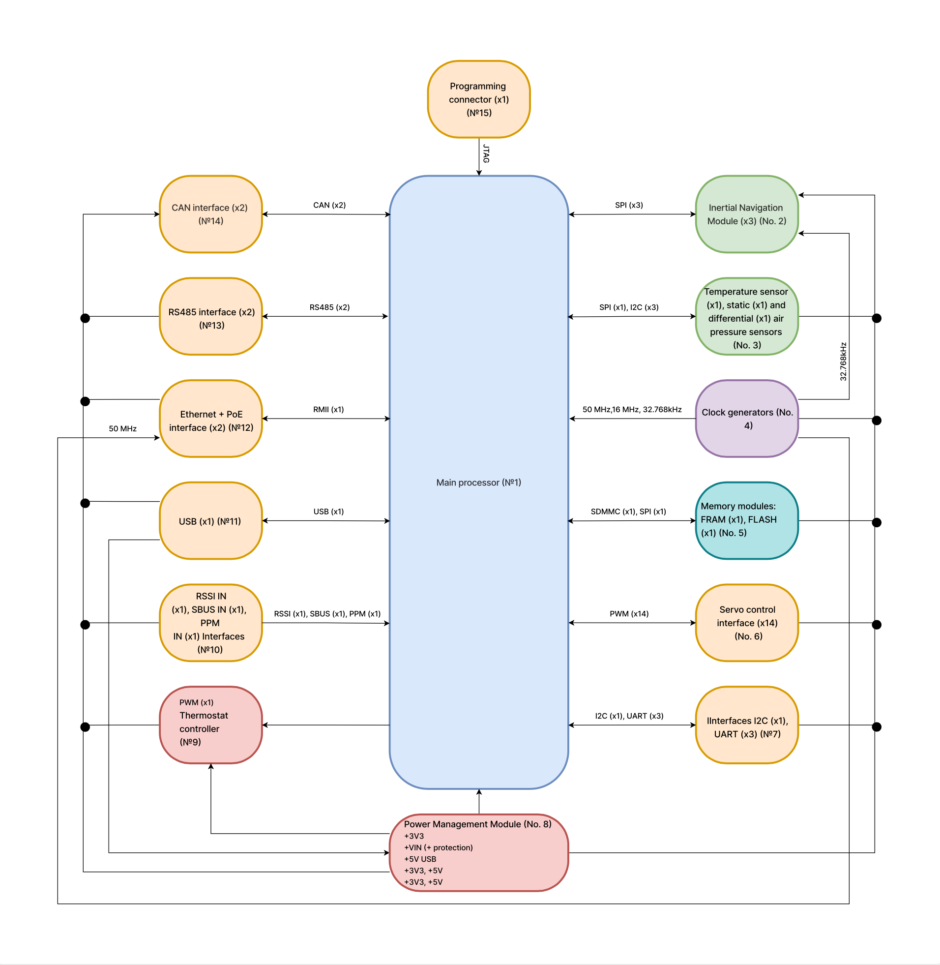
Figure 1. Block Diagram of the Flight Controller

The flight controller (see Fig. 1) consists of the following modules:

  1. Main Processor
    The central processing unit controlling all autopilot systems, including sensor data processing, mission execution, and coordination between modules.
  2. Inertial Navigation Module
    A highly reliable triple-triple redundant module ensuring precise angular orientation and acceleration, even in case of failure of one or more components.
  3. Static and Dynamic Pressure Sensors, Thermometer: Sensors for measuring static and dynamic air pressure, used for airspeed calculation altitude, and ambient temperature — essential for accurate flight dynamics.
  4. High-Precision Clock Generators: Internal highly stable clock sources (±2.5/5 ppm) ensuring synchronization of the processor, navigation module, and interface drivers.
  5. FLASH and FRAM Memory Modules: Non-volatile memory devices for storing critical data like system parameters, configurations, tasks, and log files.
  6. Servo Control Interface: Supports up to 14 external actuators with EMI and ESD protection, ensuring high-reliability control; also usable as general-purpose I/O (GPIO).
  7. I2C and UART Interfaces: Universal protected interfaces with EMI/ESD shielding and re-drivers for signal integrity.
  1. Power Management Module: Wide input voltage range (8–50 V) with EMI/ESD filtering, powering all internal subsystems and generating required voltage levels.
  2. Thermostat Controller: Stabilizes inertial sensor temperatures, includes autonomous preheating for low-temp operation down to -55 °C.
  3. RSSI IN, SBUS IN, PPM IN Inputs: Interfaces for connecting RC receivers and monitoring radio signal strength (RSSI).
  4. USB Type-C Port: Universal port for debug powering, firmware flashing (DFU), and connection to onboard computer or configuration software.
  5. Ethernet 10/100 Base Port: Network interface with Passive PoE support (up to 50 V) for integration with ground stations or networked devices.
  6. RS485 Ports: Two isolated EMI/ESD-protected ports, future support for MODBUS-capable devices.
  7. CAN Ports: Two isolated ports with EMI/ESD protection, supporting DroneCAN for integration with modern onboard and peripheral systems.

OPERATING INSTRUCTIONS

The flight controller must be operated according to the requirements and conditions specified in this technical passport. Exceeding operational limits is not permitted.

STORAGE AND TRANSPORTATION

The controller must be stored in an individual box and antistatic bag, in a dry, heated, and clean environment with a temperature from +5 to +40 °C and relative humidity not exceeding 80%.

CERTIFICATE OF ACCEPTANCE

The primary controlled parameters are listed in Table 14:

Table 14 – Controlled Parameters

Characteristic

Unit

Measurement Conditions

Acceptable Range

Inspection Result

1

Supply voltage, V

V

8V, 12V, 50ВV

8..50

+

2

Standby current, I

А

V = 12 V

0.05-0.2

+

3

Absolute heater current

TBD

4

Relative data loss overUSART

%

Test packet size - 512 bits, transfer rate - 115200 baud,

3 retries

Not allowed

+

5

Relative data loss over RS-485

+

6

Relative data loss over CAN

+

7

Relative data loss over PPM

+

8

Relative data loss over SBUS

+

Table 14 – Continued

9

Relative value of data loss when receiving via I2C port

%

Test packet size - 512 bits, transfer rate - 115200 baud,

3 retries.

Not allowed

+

10

Permissible relative error of RSSI level measurement

< 3

+

11

Absolute latency (ping) over Ethernet

ms

< 50

+

12

Relative packet loss over Ethernet

%

100 packets of 64-bit length, sent over a local test network.

< 1

+

13

Permissible relative error in servo control signal frequency, f

V = 12 V, f = 50 HZ

< 10

+

14

Permissible relative error in servo signal duty cycle, T

V = 12 V, T = 1..2 ms.

< 1

+

15

Number of non-operational sensors

pcs

All permissible operating conditions

Not allowed

+

Based on quality control results, the flight controller is deemed fit for operation.